拿香港永居,是不是必须长期驻守香港、放弃内地生活、全家搬迁、彻底改变原有生活轨迹?
近期,香港保安局局长邓炳强在立法会作出书面答复,不仅正式公布了近四年香港永居申请的完整审批数据,更对社会高度关注的“通常居于香港”判定标准、离港时限、入境处审核尺度等关键问题作出了权威回应。
如果你正在通过优才、高才、专才、IANG等路径规划香港身份,或以永居为最终目标,这篇内容一定要认真看完。本文结合港府最新官方数据、立法会答复原文以及行业实操经验,完整拆解永居审核真相、7年永居关键要点,帮你避开最容易踩中的隐形陷阱。PART 012022—2026香港永居申请官方数据公布
2026年3月18日,香港特区政府正式公开了一组关键数据:
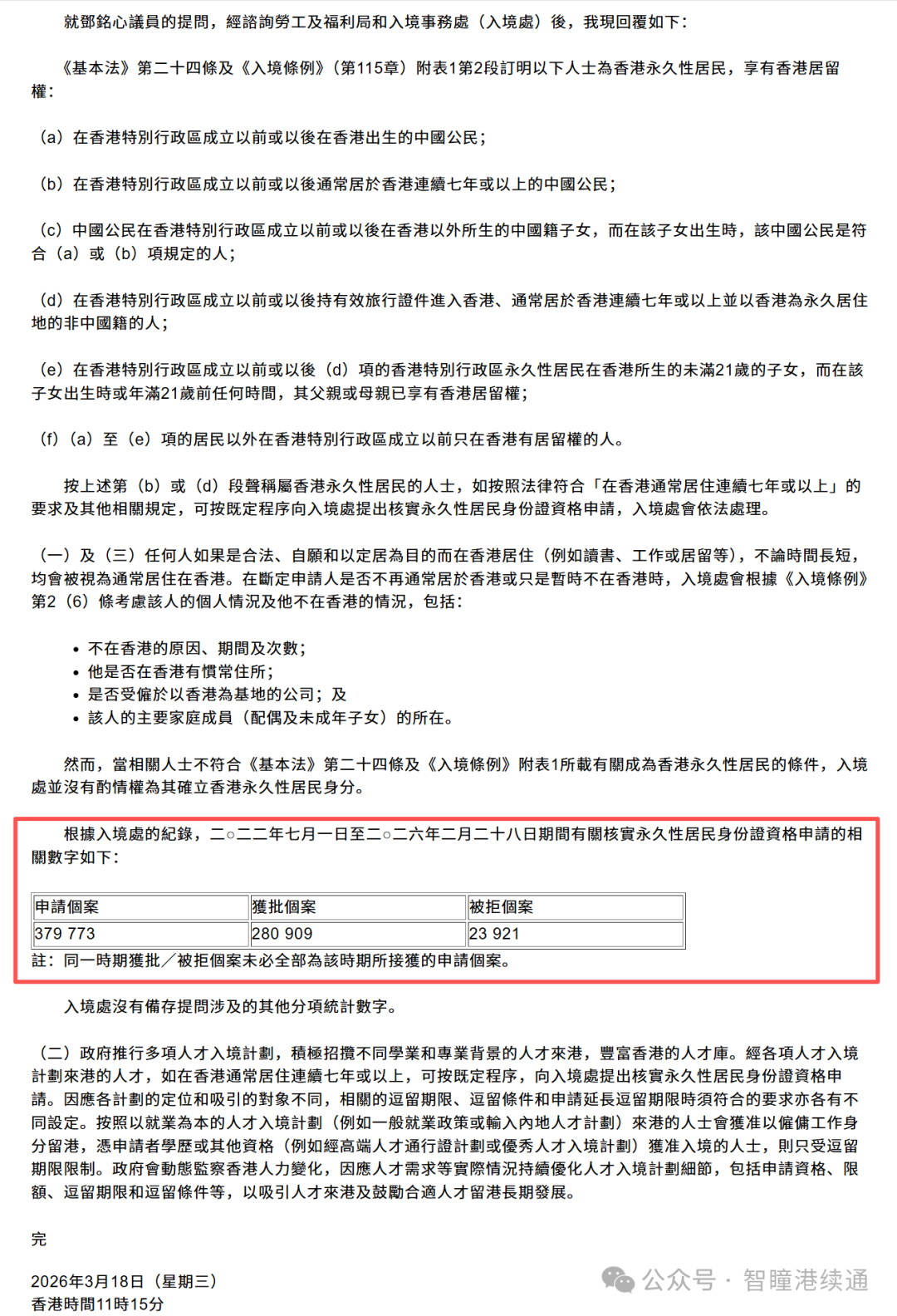
在2022年7月1日至2026年2月28日期间,香港共接获核实永久性居民身份证资格申请379,773宗,获批个案280,909宗,被拒个案23,921宗,整体批准率约74%。
(三月十八日)在立法會會議上鄧銘心議員的提問和保安局局長鄧炳強的書面答覆
官方特别备注:同一时期获批、被拒的个案,未必全部是该时期接获的申请,包含部分过往提交、本期完成审核的跨期个案。
74%的通过率看似不低,但背后的现实非常清晰:每4名申请人中,就有1人在满足7年居留期限后,最终未能成功拿到永居。
被拒人群中,相当一部分并非资质不足、条件不够,而是对“通常居住”规则理解不到位、材料准备不完整、关联证明不足,最终在最关键一步遗憾被拒。
港府在立法会答复中明确强调,香港现行各项人才入境计划(共7项,含高端人才通行证计划、优秀人才入境计划、输入内地人才计划、非本地毕业生留港/回港就业安排、科技人才入境计划、输入中国籍香港永久性居民第二代计划、新投资者入境计划),虽然入境路径、续签方式、逗留期限各有不同,但在申请永居时所适用的审核规则完全一致,且永居核心法定标准不会随意放宽。
这也意味着,任何人都不能简单以为“熬够7年就能自动拿永居”,是否踩中审核红线,将直接决定最终结果。PART 02香港永居三大常见误区,很多人栽在这里
01 离港超180天,就一定会被拒永居?
这是跨境工作、内地经商、外派人士最焦虑的问题。
不少人因为长期在内地发展,担心单次或累计离港时间过长,直接失去永居资格,要么被迫放弃原有事业,要么盲目凑天数,最终依旧未能通过审核。
根据入境处最新官方解释,只要申请人是以合法、自愿且以定居为目的在港居留,无论每次在港停留时间长短,均可被视为“通常居住”。
入境处在判断申请人是否属于“通常居住”时,主要综合四项核心因素(立法会答复原文明确):
① 不在香港的原因、期间及次数;
② 是否在香港有惯常住所;
③ 是否受雇于以香港为基地的公司;
④ 主要家庭成员(配偶及未成年子女)是否在港。
同时,入境处处长郭俊峰曾在高才通讲解会上明确表示:若申请人每年有一半以上时间留港,通常不会引起入境处的质询;如果经常不在香港居住,入境处会进行询问,但核心仍是围绕上述四大因素展开。

只要能够合理解释离港原因,并提供充分材料证明自身仍以香港为生活重心,即便长期不在港(如行业实操案例中,客户7年在港累计仅300多天),依然可以顺利通过永居审核。
此外,官方明确:若申请人存在非法入境、违反逗留条件留港、因判刑被监禁/羁押等情形,将直接被认定为不符合“通常居住”要求,直接影响永居申请。
智瞳港续通是智瞳国际专注香港身份续签的合规解决方案,专为优才、高才通、专才及留学进修等已获香港身份、长期在内地发展的人群打造。依托港府支持科技项目在港经营的政策,以真实科技项目+自有香港公司运营为核心,构建可验证、可通过审核的续签路径,彻底解决传统空壳公司不被认可的难题。产品零办公室成本,业务真实可查,搭配合规流水与薪资,续签成功率高达97%,平均获批1.8年,已服务1000+客户。一次搭建即可实现续签、资产布局与商业拓展,一站式护航7年香港永居规划。
【咨询智瞳国际香港身份规划师:19154993096(微信同号)】一对一免费评估,详解申请途径,助力轻松续签↓↓↓
智瞳港续通|紧扣港府大力支持科创产业的政策方向,真实科技项目 + 自有香港公司运营,香港身份自雇续签合规解决方案
02 必须全家搬去香港,才能拿永居?
这是大量申请人最容易陷入的误区,甚至因此直接放弃香港身份规划。
很多人误以为,拿香港永居就必须在内地与香港之间二选一,放弃内地事业、家庭与生活,举家搬迁赴港定居。
事实上,港府从未要求申请人必须完全放弃内地生活、长期在港居住。
永居审核的核心,并非“物理居住天数”,而是“生活重心是否在香港”。只要能够通过真实、连贯、有效的材料,让入境处认可你与香港建立了稳定关联,即便长期两地往返,依然可以满足“通常居住”要求。
这也是香港人才政策的重要优势:吸引人才扎根香港,而非强制捆绑居住。
03 熬够7年,就一定能拿到永居?
这是最普遍、也最致命的误区。
不少人简单将“7年续签”等同于“7年永居”,以为只要身份不断签、时间熬满,就可以稳拿永居,结果在申请阶段直接被拒。
香港的续签审核与永居审核分属不同标准、不同部门。
即便顺利续签7年,只要无法满足法定的永居条件,入境处也没有任何酌情批准空间——立法会答复中明确强调,不符合法定条件的申请,入境处无任何酌情权批准永居。
永居通过的两大核心缺一不可:
一是持有合法香港身份连续满7年;
二是能够充分证明“通常居住于香港”,即与香港建立真实、持续、稳定的生活、经济、家庭及社会关联。
7年是硬性时间门槛,但绝非获批的充分条件。
只有关联扎实、材料完整、逻辑合理,才能真正稳妥上岸。
补充说明:转永居被拒,并不意味着7年时间白费,只要满足续签条件,仍可继续续签,持续建立与香港的关联,待条件成熟后再次申请;且转永居时,主申请人与受养人按独立个案分别审理。
一文看完2026专才续签数据和续签难度,并手把手教你转永居!
拿高才身份容易续签难?最新数据看高才续签难度4颗星,但做好这5点就可能加分提升续签成功率!
建议收藏!香港身份续签避坑指南|2026年续签失败7大原因+2个方案,获批/续签全攻略,看完就能用!智瞳港续通香港自雇续签的合规首选方案
专才续签26714人!2026专才续签人数翻倍,附专才续签超全攻略!智瞳国际智瞳港续通,香港自雇续签源头机构,真实项目合规运营
以前续签看居住,现在续签看贡献!2026优才续签巨变,12969人面临新考验!智瞳国际详解续签攻略
智瞳港续通是智瞳国际专注香港身份续签的合规解决方案,专为优才、高才通、专才及留学进修等已获香港身份、长期在内地发展的人群打造。依托港府支持科技项目在港经营的政策,以真实科技项目+自有香港公司运营为核心,构建可验证、可通过审核的续签路径,彻底解决传统空壳公司不被认可的难题。产品零办公室成本,业务真实可查,搭配合规流水与薪资,续签成功率高达97%,平均获批1.8年,已服务1000+客户。一次搭建即可实现续签、资产布局与商业拓展,一站式护航7年香港永居规划。
【咨询智瞳国际香港身份规划师:19154993096(微信同号)】一对一免费评估,详解申请途径,助力轻松续签↓↓↓
智瞳港续通|紧扣港府大力支持科创产业的政策方向,真实科技项目 + 自有香港公司运营,香港身份自雇续签合规解决方案
PART 03香港永居通用实操攻略:做好这4点,大幅提高通过率
结合香港立法会最新政策口径、入境处审核逻辑以及大量实操案例,我们整理出一套通用且高效的永居准备方案,只要按要点执行,就能有效搭建在港关联,提升获批稳定性。
一、保留香港惯常住所证明,筑牢居住基础
在港拥有真实、固定的住所,是证明生活重心的核心依据之一。
不要求长期居住,但必须有真实可查的记录:
保留租房或购房合同,保持地址稳定连续;
留存水电煤、网络、物业等长期缴费单据;
尽量避免频繁更换地址、使用酒店或非正规地址,减少入境处质疑。
二、搭建稳定的香港经济关联
经济关联是入境处重点审核的内容,也是最具说服力的依据:
在港工作人士:保留雇佣合同、薪俸税单、强积金记录;
在港创业人士:保留公司流水、业务合同、员工记录、利得税申报记录;
保持香港银行账户活跃,形成常态化本地消费与资金往来记录;
外派人士额外保留外派函件及跨境业务合同,深造人士保留海外院校录取通知书及成绩单。
三、强化家庭与社会关联,提升审核可信度
家庭关联与社会关联,能显著增强“通常居住”的说服力:
配偶、子女在港读书、生活、工作,保留相关证明(学籍证明、雇佣合同等);
办理香港电话卡、银行卡、驾照、保险、理财等本地证件及产品;
适度参与本地社群、行业活动,形成真实生活痕迹,保留活动参与证明。
PART 04对长期离港做好书面解释与材料支撑
如果因工作、家庭、学习等原因离港时间较长,提前准备解释材料至关重要:
撰写清晰、真实、合理的《不在港解释信》;
配套提供外派函、出差证明、学习证明、家庭事务证明等;
确保解释逻辑与自身在港关联相互印证,形成完整证据链。
同时需要特别提醒,受养人身份依附于主申请人,主申请人续签一旦出现问题,受养人身份也会同步受到影响。因此,保持7年身份连续稳定、提前规划每一次续签,是申请永居的基本前提。
图源于中国香港入境事务处
补充:各类人才计划续签要求
高才通:续签需已在港受聘并获稳定收入,或已在港开办/参与业务;逗留期限A类3-3-2年(顶尖人才3-5年),B/C类2-3-3年(顶尖人才2-6年)。
2026年预计超15万人面临香港身份续签!智瞳国际港续通:高才通续签超全攻略!香港高才通续签三种方式 受雇 / 自雇 / 非雇佣模式要求全解
优才:成就计分制需证明经济水平可负担本人及受养人在港生活;综合计分制需在港定居且对香港有贡献(如在港受雇或开办/参与业务);逗留期限成就计分制8年,综合计分制3-3-2年(顶尖人才3-5年)。
以前续签看居住,现在续签看贡献!2026优才续签巨变,12969人面临新考验!智瞳国际详解续签攻略
IANG(非本地毕业生留港/回港就业安排):续签需在港受聘(职位由同等学位人士担任,薪资福利达市场水平),或已在港开办/参与业务;逗留期限2-3-3年(顶尖人才2-6年)。
谁说香港留不下?2026 年 27630 人迎 IANG 首次续签,赴港读研红利持续攀升!智瞳国际全程护航留学进修续签稳拿身份
专才(输入内地人才计划,适用于内地居民;一般就业政策,适用于非内地居民):续签需仍符合专才资格,即有香港雇主聘用,岗位具备市场稀缺性且薪资达市场水平;逗留期限3-3-2年(顶尖人才3-5年)。
专才续签26714人!2026专才续签人数翻倍,附专才续签超全攻略!智瞳国际智瞳港续通,香港自雇续签源头机构,真实项目合规运营
智瞳港续通是智瞳国际专注香港身份续签的合规解决方案,专为优才、高才通、专才及留学进修等已获香港身份、长期在内地发展的人群打造。依托港府支持科技项目在港经营的政策,以真实科技项目+自有香港公司运营为核心,构建可验证、可通过审核的续签路径,彻底解决传统空壳公司不被认可的难题。产品零办公室成本,业务真实可查,搭配合规流水与薪资,续签成功率高达97%,平均获批1.8年,已服务1000+客户。一次搭建即可实现续签、资产布局与商业拓展,一站式护航7年香港永居规划。
【咨询智瞳国际香港身份规划师:19154993096(微信同号)】一对一免费评估,详解申请途径,助力轻松续签↓↓↓
技术工种专才:续签需继续受聘于同一技术工种;个别工种要求续签时持有有效的本地执业注册或牌照;逗留期限首次2或3年,常规续签每次最多3年。
新投资者入境计划(投资移民):续签需符合计划规定,持续满足在港投资要求;逗留期限2-3-3年,满7年可申请无条件逗留签(不限逗留期)。
受养人:续签需主申请人仍为符合条件的香港居民,受养人依然符合以受养人资格来港居留的申请条件;逗留期限跟随主申请人。
所有人才计划持有人,可在满足7年通常居住条件后的任意一年申请永居,并非必须在第7年申请,也可选择不转永居(需持续续签)。
近四年接近38万宗的永居申请总量,直观反映出香港身份在跨境发展、教育资源、医疗保障、资产配置及国际化发展平台等方面的综合吸引力,内地及海外人才长期留港发展、获取永居的意愿持续高位。
港府的政策导向非常明确:在积极吸纳全球人才的同时,坚守依法管理居留事务的原则,不放宽“通常居住”审核尺度,不设置离港时限统一豁免标准,保持政策稳定性与透明度,避免市场预期混乱。
香港永居的政策逻辑,从来不是“卡天数、卡居住”,而是“看关联、看诚意”——港府希望吸引的,是真正愿意以香港为生活重心、与香港共同发展,并且能为香港作出实际贡献的人才,而非仅为获取身份而形式性停留、与香港毫无实质联结的申请人。
结合立法会答复原文与入境处官方规则,我们再重申一遍香港永居的核心底层逻辑:《基本法》第24条及《入境条例》是永居审核的唯一法律依据,所有申请均需严格遵循法定条件,不存在任何法外酌情空间;“通常居住连续七年”是硬性门槛,但更重要的是,这七年期间,你需要持续搭建与香港的真实关联,让入境处看到你的“定居诚意”。
74%的整体通过率,是近四年所有申请个案的宏观统计结果,它既不是某一类人才计划的专属通过率,也不能等同于单个申请人的获批概率——最终能否上岸,关键不在于“熬够7年”,而在于“7年里是否真正与香港建立了稳定联结”。
此外,港府在立法会答复中也明确表示,会动态监察香港人力市场变化,依据人才需求持续优化各项人才入境计划的细节,包括申请资格、配额、逗留期限和逗留条件等,目的就是为了吸引更多多元人才来港,并鼓励合适合格的人才留港长期发展,这也为后续规划香港身份的人士提供了更稳定、更清晰的政策预期。
最后提醒所有正在规划香港永居的朋友:永居申请没有“捷径”,也没有“万能模板”,核心在于“真实”与“连贯”——真实的居住意愿、真实的经济关联、真实的家庭联结,再加上完整、规范的材料准备,才能最大程度规避被拒风险。
如果你还在担心:自己的离港记录是否存在风险、续签规划是否合理、不知道如何系统搭建在港关联,或是不清楚如何准备《不在港解释信》和各类证明材料,不妨提前进行专业评估,梳理自身短板、优化准备方案,让7年永居之路少走弯路、更稳更顺,真正实现“不放弃内地生活,也能顺利拿到香港永居”的目标。智瞳国际 专注为内地及全球家庭提供覆盖香港身份规划、身份办理及续签、教育升学规划、商务服务及落地配套的一体化解决方案,致力于打造“身份+教育+商业”三位一体的香港服务平台。
智瞳国际
香港身份规划、办理及续签、香港教育规划、商务服务及落地配套的一体化
官方咨询微信/电话:13717087663
公司地址:深圳市南山区北理工创新中心1201
智瞳国际优势:智能系统精准分析
不同于传统中介服务,我们以系统化规划能力和真实交付能力为核心,从家庭目标出发,帮客户完成从“获取身份”到“落地发展”的全周期路径设计和执行。
智瞳国际
专注为内地及全球家庭提供覆盖香港身份规划、身份办理及续签、教育升学规划、商务服务及落地配套的一体化解决方案,致力于打造“身份 + 教育 + 商业”三位一体的香港服务平台。电话:13717087663
旗下香港身份续签品牌:智瞳港续通
高获批率、全流程合规、七年陪跑、创业自雇 + 业务落地一体化,拥有海量续签成功案例,专业解决优才 / 高才通 / 专才 / 留学进修等续签和永居难题,通过率稳定领先、零风险合规交付,是香港身份长期留存的可靠保障。
智瞳港续通
主做香港身份规划,尤其擅长续签保障 咨询规划:19154993096 优才|高才|专才|续签|永居一站式办理 多年实战经验,政策解读到位,方案量身定制 全程陪伴落地,用专业帮你稳拿香港身份
智瞳国际旗下教育子品牌:智瞳教育
香港择校、香港插班领域经千组家庭验证的首选机构,新港人香港升学第一品牌 ,新港人升学第一选择!
智瞳国际教育
以慧眼,见未来。我们深信,每个孩子都有专属的求学路径。在这里,没有千篇一律的模板,只有为您孩子量身定制的成长蓝图。我们专注于香港教育规划,以专业洞察,为您厘清择校迷思,规划学术与素养并重的未来:13717087663
香港插班机构,香港择校机构首选:智瞳教育,98%学员斩获至少1份Offer,名校录取率40%以上,让香港升学从 “拼运气” 变 “稳拿 Offer”
新港人香港择校/香港插班必看!选对第一所学校定路径,专业香港插班机构智瞳教育助你少走弯路
2024年录取率100%,2025年98%学员获得Offer;
人均手握1份优质录取,中小学插班及择校整体名校率41%;
中学Band2及以上录取率87%,
港八大升读比例突破80%;连续两年零纠纷记录,口碑经市场检验。





评论 (0)